365英国上市官网
设为首页
|
加入收藏
首页
发现高翻
院训
院长寄语
历任领导
现任领导
学院概况
教学环境
历史传承
办学理念
高翻课程
硕士
博士
高翻团队
师资队伍
外籍专家
外聘教师
招生就业
学位教育
就业信息
实训基地
社会培训
团队培训
社会培训
国际合作
联合国
欧盟
CIUTI
院校
教研园地
口笔译研究中心
亚太翻译培训中心
学术交流
讲座
研讨会
翻译培训中心
亚太翻译培训中心
培训课程
招生简章
报名、注册、登入
课程介绍
院庆
校友访谈
院情动态
贺信贺电
历史传承
English
Contact Us
首页
>
正文
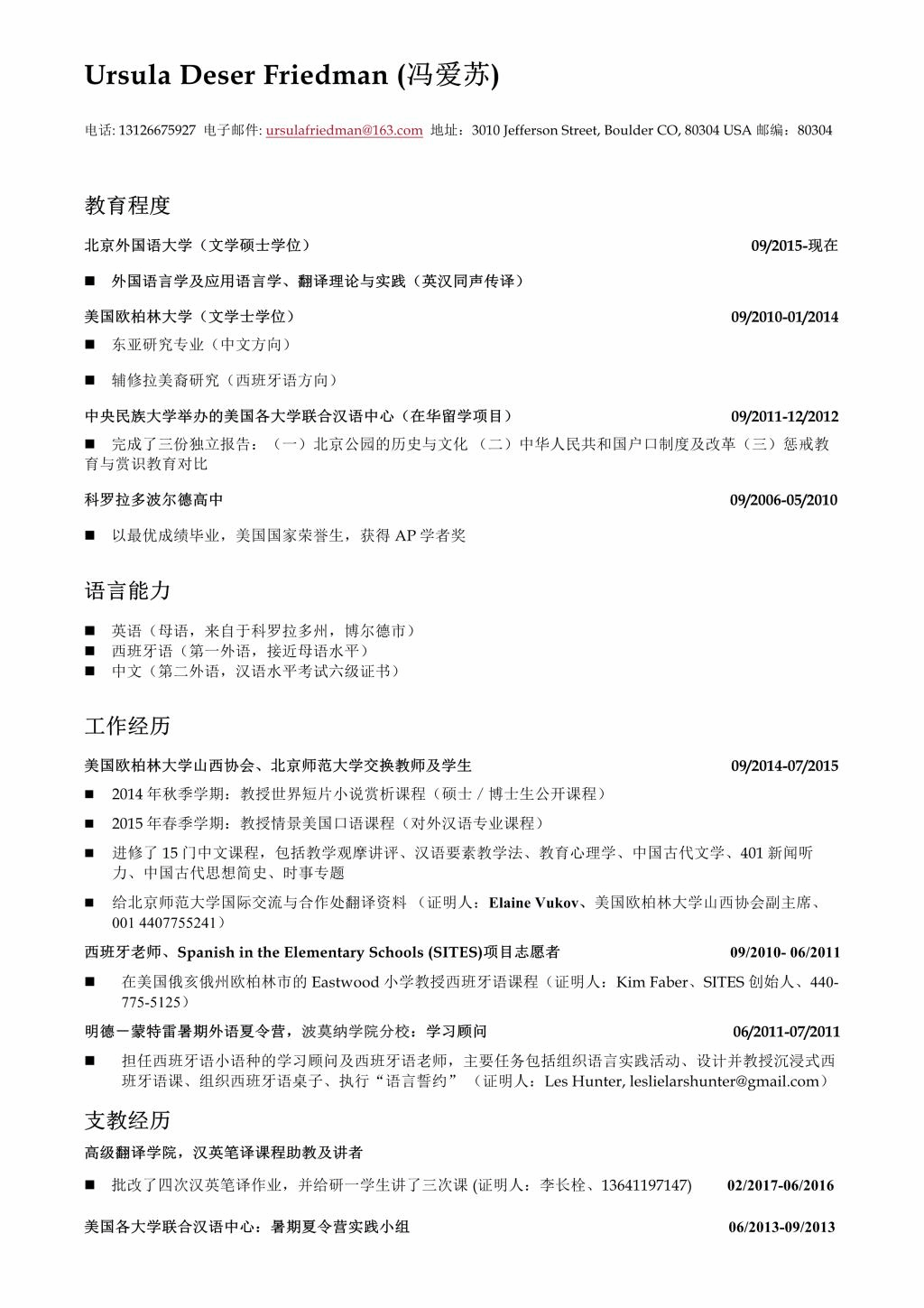
冯爱苏简历
作者:
时间:2019-03-28
点击数:
上一条:
徐秀玲简历
下一条:
李长栓简历
友情链接
/LINK
365英国上市官网
中国翻译协会
外语教育与研究出版社
历届高翻人
学生风采
翻译服务
大事记
二维码